山大官网
威海校区资实处
青岛校区资实处
搜索
网站首页
机构设置
组织结构
部长分工
职能介绍
支部生活
组织建设
党员教育
学习资料
规章制度
国家法律文件
上级文件
学校文件
业务导航
实验室
设备家具
公房土地
住房服务
公示公告
制度文件
采购公告
网上竞购公示
自购公示
所属企业公示
调剂/报废公示
实验室危险废物信息公示
部门文化
部门文化
发展沿革
部长信箱
联系我们
山大官网
威海校区资实处
网站首页
机构设置
组织结构
部长分工
职能介绍
支部生活
组织建设
党员教育
学习资料
规章制度
国家法律文件
上级文件
学校文件
业务导航
实验室
设备家具
公房土地
住房服务
公示公告
制度文件
采购公告
网上竞购公示
自购公示
所属企业公示
调剂/报废公示
实验室危险废物信息公示
部门文化
部门文化
发展沿革
部长信箱
联系我们
业务导航
实验室
实验室建设
实验室技术安全
试剂耗材
设备家具
设备配置论证
设备家具供应
设备家具管理
设备升级改造
公房土地
新增科研用房申请
公用房屋出租出借
住房服务
周转公寓入住申请
周转公寓退房申请
公有周转住房服务手册
当前位置:
网站首页
>
业务导航
>
设备家具
>
设备家具管理
>
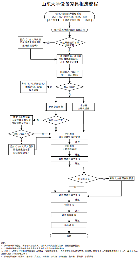
设备家具报废
>
办事指南